许多家长收到“教育局举办培训”短信 公安和教育部门核实:是诈骗!
来源:杭州网


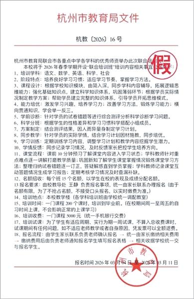
发给家长的“红头文件”是假的
近日,多名杭州家长反映:有一则文件以“杭州市教育局联合市各重点中学各学科的优秀师资举办此次联合培训”为由,通过短信、邮件等形式发送给家长和学生。要求将报名费5000元一门打入指定的账号。
杭州市反诈中心也接到了不少群众举报,经公安部门和教育部门核实,不存在此次培训,该消息涉嫌诈骗。
目前公安部门已经通过市教育局校安处向全市中小学校发布反诈提醒:凡是收到陌生号码、新添加账号发来的培训缴费要求,第一时间通过孩子班主任原有电话、学校官方渠道核实,绝不轻信私聊或群内陌生“通知”。
拒绝仓促转账:遇到“限时报名”“名额紧急”等催促转账的情况,一律视为诈骗信号,正规培训不会强制要求即时付款。
警惕虚假凭证:对“红头文件”“培训通知书”等材料保持警惕,可登录教育部门官网核对公章样式和政策表述,避免被伪造文件蒙蔽。
牢记止损技巧:如不慎被骗,立即保存聊天记录、转账凭证等证据,拨打110报警并联系银行启动紧急止付,最大限度挽回损失。
“许多家长收到“教育局举办培训”短信 公安和教育部门核实:是诈骗!” 的相关文章
初学者如何学习新媒体运营?不例外,我也是零基础转行新媒体运营的一员。作为白色的我,当时也面临着如何学习新媒体的运营新媒体的运营应该怎样得到等一系列问题。 跳槽期间,利用3个月的时间学习运营知识,找到了8K+的工作。半年来,成为部门主管,50…
中国加大规范网络直播营利行为 新华社北京3月30日电,记者30日了解到,国家互联网信息办公室、国家税务总局、国家市场监督管理总局近日联合印发《关于进一步规范网络直播营利行为促进行业健康发展的意见》,着力构建跨部门协同监管长效机制,促进网络直…
4月23日,微信推出了iOS版8.0.21内测版。有网友发现,微信iOS版8.0.21内测版已支持转发朋友圈内容,用户需要长按朋友圈,然后在弹出菜单中点击“转发”,就可以发送给自己或朋友了。朋友圈内容可以转发了?!一些网友一把子支持——一些…
短视频兴起的时代,无论是用户还是商家都被裹挟着向前奔走,人人都是用户人人都是运营者,横亘在我们面前的是tiktok运营怎么做?从入门、进阶到高阶,tiktok运营全攻略,快拿去!前言:TikTok 是一个短格式移动视频平台,主攻海外市场,用…
文/彩云追月 幸福不是越多越好,而是恰到好处;幸福不是脸上的虚荣,而是内在的需要;幸福不在别人眼中,而在自己心间。 人生的幸福源自于简单。 生活简单就迷人,人心简单就幸福;学会简单其实就是不简单。 鱼儿的幸福…
近日安卓版微信正式更新了 8.0.10版主要有四大更新日常使用起来会更加方便一起来看看吧1、朋友圈视频封面在此之前,朋友圈背景一直只能放静态图片,但此次更新后,可以从视频号中选择一段视频作为朋友圈封面。不过该功能还属于灰度测试阶段,只有少部…