石家庄市第三医院一80万元项目供应商恶意串通投标被行政处罚
来源:东方资讯河北频道


图片来源:中国河北政府采购网
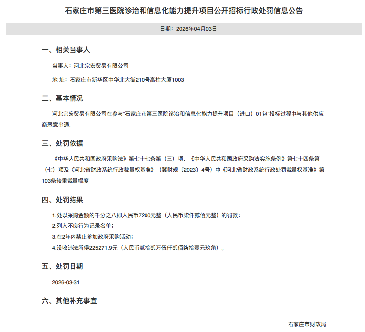
据中国河北政府采购网消息,2026年4月3日,石家庄市财政局发布了一则公开招标行政处罚信息公告。公告显示,因投标过程中与其他供应商恶意串通,河北宗宏贸易有限公司被石家庄市财政局作出罚款、列入不良名单、禁止参加政府采购活动等行政处罚。
处罚依据及结果
河北宗宏贸易有限公司在参与“石家庄市第三医院诊治和信息化能力提升项目(进口)01包”投标过程中与其他供应商恶意串通。
依据《中华人民共和国政府采购法》第七十七条第(三)项、《中华人民共和国政府采购法实施条例》第七十四条第(七)项及《河北省财政系统行政裁量权基准》(冀财规〔2023〕4号)中《河北省财政系统行政处罚裁量权基准》第103条较重裁量幅度,最终,石家庄市财政局决定对河北宗宏贸易有限公司作出如下行政处罚:
1.处以采购金额的千分之八即人民币7200元整(人民币柒仟贰佰元整)的罚款;
2.列入不良行为记录名单;
3.在2年内禁止参加政府采购活动;
4.没收违法所得225271.9元(人民币贰拾贰万伍仟贰佰柒拾壹元玖角、约22.5万元)。
处罚日期为2026年3月31日。

图片来源:中国河北政府采购网(行政处罚公告)
项目中标及相关情况
据启信宝招投标信息,2023年3月30日“石家庄市第三医院诊治和信息化能力提升项目(进口)公开招标中标公告”显示,该项目总金额为107万元,其中河北宗宏贸易有限公司01包中标金额为800000元(80万元),货物名称为电动病床,数量为“2”。


图片来源:启信宝(中标公告)
有网友提出质疑:公告里写明按采购金额千分之八处罚、罚款为7200元,倒算对应采购金额应为90万元;但公开显示的采购金额仅80万元,按80万元千分之八计算罚款只需6400元。两者金额对不上,不禁让人疑惑:难道项目中标后又悄悄追加了10万元服务费用?
项目背景及后续影响
另有网友梳理公开信息提出相关质疑:据启信宝工商信息显示,河北宗宏贸易有限公司成立于2017年7月6日,注册地址位于河北省石家庄市新华区中华北大街210号高柱大厦,法定代表人为赵某娟,注册资本1000万元。针对该公司被曝出存在恶意串通其他供应商、违规谋取中标的相关情形,有舆论认为此类行为涉嫌破坏政府采购领域公平竞争秩序,或间接损害公共利益。

图片来源:启信宝
据项目中标公告公示内容,该项目石家庄市第三医院作为本次采购的采购人,按照相关采购管理规定,理应依法依规对项目全流程实施监督把关。
不少网友就此发声:参与政府采购的市场主体,本应恪守诚信合规原则,独立自主公平参与竞标,依托自身产品品质、服务能力承接项目、实现稳健经营;若试图通过串通围标、违规操作等投机手段谋取中标,一经监管查实必将面临处罚,相关违法违规行为也会留下不良信用记录,最终得不偿失。
来源:中国河北政府采购网、启信宝
联系方式:hbpd@eastdaymail.com.cn



黑公网安备 23010302001359号